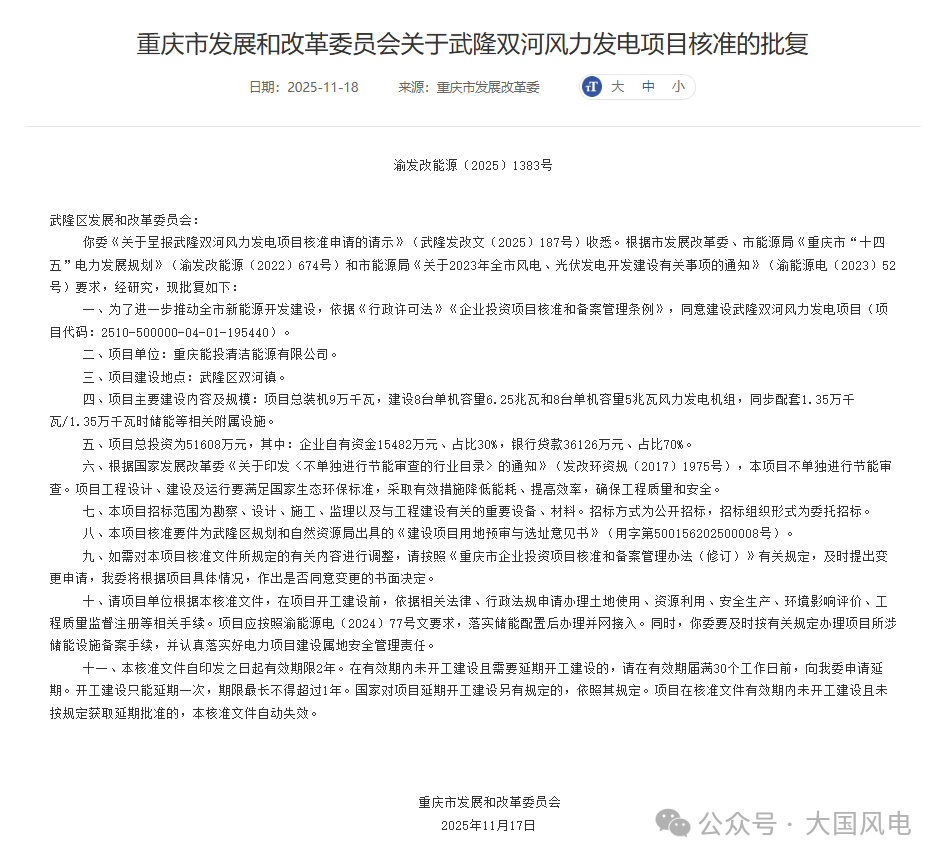
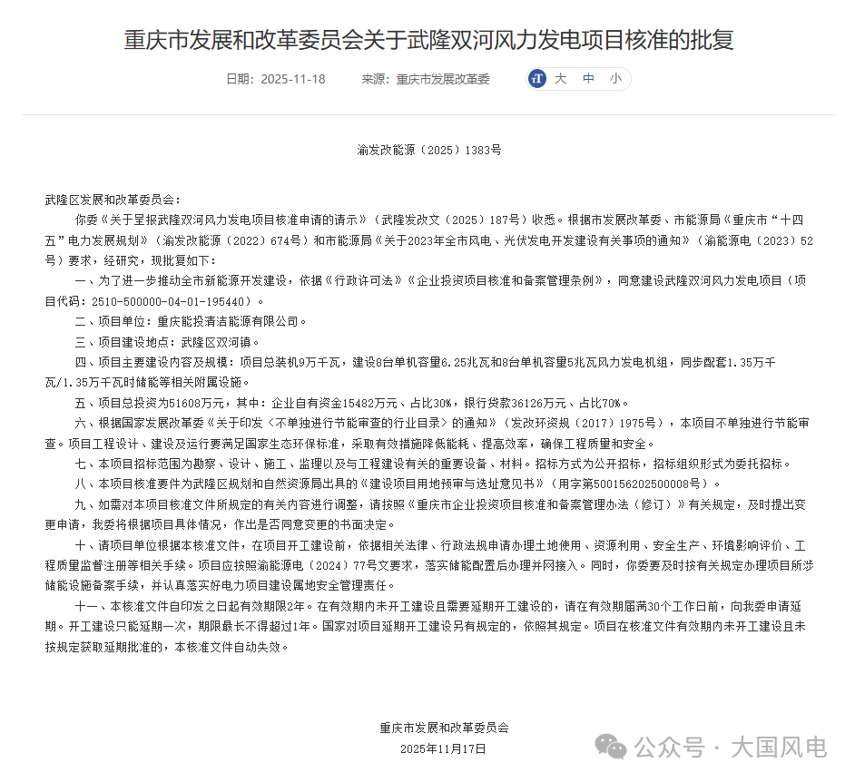
武隆双河风力发电项目是重庆市“十四五”期间重点推进的新能源项目之一,由重庆市能源投资集团有限公司川渝电力分公司负责开发建设。项目位于重庆市武隆区双河镇,总装机容量9万千瓦,拟安装8台单机容量6.25兆瓦和8台单机容量5兆瓦风力发电机组(共计16台),同步配套1.35万千瓦/1.35万千瓦时储能系统。项目总投资约5.16亿元。
项目进展与前期工作
核准获批:2025年11月18日,重庆市发展和改革委员会正式印发《关于武隆双河风力发电项目核准的批复》(渝发改能源〔2025〕1383号),标志着项目完成前期所有审批手续,进入开工建设准备阶段。
前期招标:
2024年2月,项目启动地形图绘制服务采购,拟测绘场区面积约9平方公里(含升压站、风机机位点等区域),要求供应商具备测绘乙级及以上资质,且具有单个面积不低于9平方公里的地形图测绘业绩。
2025年9月,项目发布勘测定界服务采购公告,需提交16个风机点及110kV升压站的1:500地形图、GPS图根控制点,并协助办理用地预审与选址意见书,进一步推进项目用地手续办理。
