7月10日,内蒙古乌兰察布市发展和改革委员会集中核准了一批项目,其中涉及风电项目5个,总装机规模1585MW。
1
乌兰察布丰镇市铁合金绿色供电项目(一)一期工程新能源项目:项目单位为内蒙古北联电卓晟能源有限公司。
一期规划建设风电31.5万千瓦,光伏15.7万千瓦,配套建设7.08万千瓦/28.32万千瓦时储能。拟建1座220千伏升压站,以220千伏线路接入乌兰察布丰川循环经济开发区丰镇西产业园 220 千伏变电站。
2
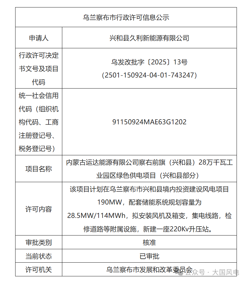
内蒙古运达能源有限公司察右前旗(兴和县)28万千瓦工业园区绿色供电项目(兴和县部分):项目单位为兴和县久利新能源有限公司。
该项目计划在乌兰察布市兴和县境内投资建设风电项目190MW,配套储能系统规划容量为28.5MW/114MWh,拟安装风机及箱变,集电线路,检修道路等附属设施,新建一座220Kv升压站。
3
中金(察哈尔右翼前旗)新能源科技有限公司察右前旗38万千瓦源网荷储一体化项目:项目单位为中金(察哈尔右翼前旗)新能源科技有限公司。
项目装机规模38万千瓦,其中风电28万千瓦,光伏发电10万千瓦,配套建设5.75万千瓦/4小时储能、220千伏升压站1座,以及进场道路、检修道路、箱变、集电线路等附属设施。
4
乌兰察布世纪云新能源科技有限公司兴和县30万千瓦源网荷储项目:项目单位为乌兰察布世纪云新能源科技有限公司。
建设新能源装机规模为300MW,其中风电200MW,光伏100MW,同时配套15%/4h(45MW/180MWh)电化学储能系统,同步建设一座110kV新能源升压站及运行管理中心、储能站、架空集电线路、埋地线路、一体化管控平台、交通工程(进站道路,检修道路,临时施工道路)、护坡及排水沟等配套设施。
5
内蒙古域潇蒙达绿能有限公司化德县60万千瓦源网荷储一体化项目:项目单位为内蒙古域潇蒙达绿能有限公司。
项目规划风电装机为600MW,项目按照风电装机容量的15%配置储能功率,储能规模为90MW/270MWh。风电场内规划安装72台8340kW风力发电机组及其72台升压变压器设备(箱变),规划建设1座110kV升压站集控站,风电场升压站110kV出2回线,新建线路长度为38.4km,架空集电线路,地埋线路,风场交通道路(进站道路、风场检修道路),护坡及排水配套设施等。
